当前位置: 新葡的京集团35222vip -> 科学研究 -> 科研成果

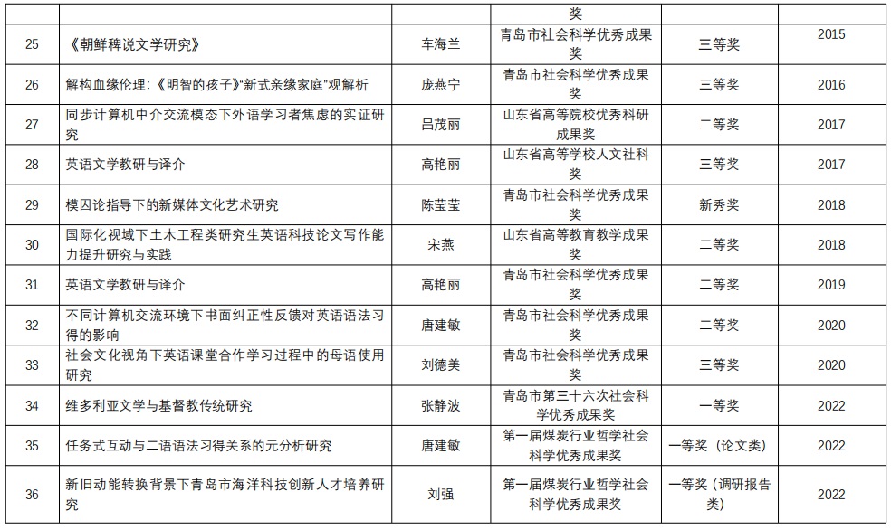
新葡的京集团35222vip近年来省市级(及以上)科研获奖情况

发布时间:2023-03-04 点击:





科研成果
新葡的京集团35222vip近年来省部级(及以上)课题承担情况 23-03-04
 
新葡的京集团35222vip近年来省市级(及以上)科研获奖情况 23-03-04
 
新葡的京集团35222vip科研概况 21-11-30
 
新葡的京集团35222vip创新团队 21-11-30
 
More